Many of us have this vintage Model T coil tester.
Figure 1. Jefferson Model 28 Combination Tester
Figure 2. Jefferson Model 28 Buzz Box
Its main usefulness to me is a quick and dirty go-no-go tester for checking coils.
I recently acquired a second one so I decided to “restore” it.
Upon opening it up I found a box of electrical horrors I didn’t quite expect.
The circuits are interconnected with bare and cotton covered wire.
Segments are covered with cotton and rubber sleeving.
After 80+ years, the insulating cotton and rubber are quite deteriorated.
The basic construction method is “bare wire wrapped around a screw”.
Figure 3. Box of Horrors
The greatest problem I found was the ON-OFF lever for the 120 VAC power.
The 120 Volt line is connected directly to the lever.
If the plastic tip is broken or otherwise defective the user is exposed to the AC power line (See Fig 4).
Figure 4. AC power line is connected to the ON-OFF lever.
To mitigate this, I installed a microswitch to control the AC power (see Fig 5).
I also replaced power cord and installed a polarized plug.
I reinsulated all of the transformer connections with shrink tube and installed insulated wire.
The AC power is now isolated from the user and the Buzz Box is much safer in that regard.
Figure 5. Safety Microswitch installation.
There is a second issue with the high voltage return path.
When a coil is energized an arc will jump the gap at the spark gap pointers.
Because of the way the transformer secondary is tapped and common to the light sockets, the high voltage return path is also through the light sockets (see Fig 6).
Continued in next post
Jefferson Electric Model 28 Buzz-Box Coil Tester – Death at your fingertips
Forum rules
If you need help logging in, or have question about how something works, use the Support forum located here Support Forum
Complete set of Forum Rules Forum Rules
If you need help logging in, or have question about how something works, use the Support forum located here Support Forum
Complete set of Forum Rules Forum Rules
-
BE_ZERO_BE
Topic author - Posts: 662
- Joined: Sun Jan 06, 2019 12:27 pm
- First Name: BOB
- Last Name: CASCISA
- * REQUIRED* Type and Year of Model Ts owned: 1916 TOURING
- Location: POULSBO, WA
Jefferson Electric Model 28 Buzz-Box Coil Tester – Death at your fingertips
Respectfully Submitted,
Be_Zero_Be
I drive a Model T ... Microseconds don't matter
For every Absolute Model T Fact there are at least three exceptions.
Be_Zero_Be
I drive a Model T ... Microseconds don't matter
For every Absolute Model T Fact there are at least three exceptions.
-
BE_ZERO_BE
Topic author - Posts: 662
- Joined: Sun Jan 06, 2019 12:27 pm
- First Name: BOB
- Last Name: CASCISA
- * REQUIRED* Type and Year of Model Ts owned: 1916 TOURING
- Location: POULSBO, WA
Re: Jefferson Electric Model 28 Buzz-Box Coil Tester – Death at your fingertips
Figure 6.Multiple High Voltage Return Paths
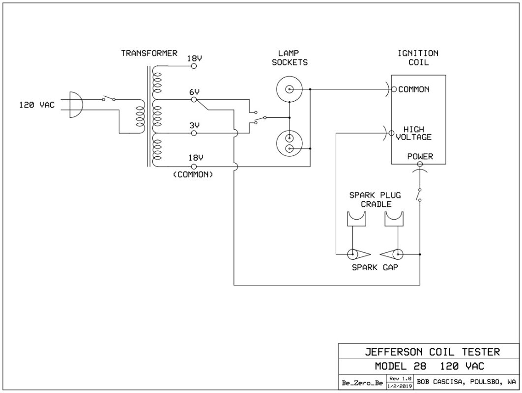
Figure 7. The Jefferson Model 28 Schematic.
Figure 7. The Jefferson Model 28 Schematic.
Respectfully Submitted,
Be_Zero_Be
I drive a Model T ... Microseconds don't matter
For every Absolute Model T Fact there are at least three exceptions.
Be_Zero_Be
I drive a Model T ... Microseconds don't matter
For every Absolute Model T Fact there are at least three exceptions.
-
RajoRacer
- Posts: 5482
- Joined: Sun Jan 06, 2019 12:18 pm
- First Name: Steve
- Last Name: Tomaso
- * REQUIRED* Type and Year of Model Ts owned: 1914 Touring, 1919 Centerdoor, 1924 TT C-Cab Express, 1925 Racer
- Location: Longbranch, WA
- Board Member Since: 2001
Re: Jefferson Electric Model 28 Buzz-Box Coil Tester – Death at your fingertips
I use mine for testing lamp bulbs, mostly.
-
Rich Eagle
- Posts: 6895
- Joined: Fri Jan 04, 2019 10:51 am
- First Name: Richard
- Last Name: Eagle
- * REQUIRED* Type and Year of Model Ts owned: 1909 TR 1914 TR 1915 Rd 1920 Spdstr 1922 Coupe 1925 Tudor
- Location: Idaho Falls, ID
Re: Jefferson Electric Model 28 Buzz-Box Coil Tester – Death at your fingertips
I enjoy having them around. the one with the gauge is good for adjusting coils but not as good as a HCCT. It might be handy on a trip.
When did I do that?
-
Wayne Sheldon
- Posts: 4385
- Joined: Sun Jan 06, 2019 3:13 pm
- First Name: Wayne
- Last Name: Sheldon
- * REQUIRED* Type and Year of Model Ts owned: 1915 Runabout 1913 Speedster
- Location: Grass Valley California, USA
- Board Member Since: 2005
Re: Jefferson Electric Model 28 Buzz-Box Coil Tester – Death at your fingertips
Electricity is funny stuff. Few people really understand it. That thing however, does pose serious dangers. 100 to 120 Volt AC power can be quite dangerous if the user is in any way nearly grounded. Voltage alone is not the determiner of how dangerous electricity is. There are a few Voltage ranges that have odd effects on the human nervous system and result in greater dangers. The 100 to 120 Volt AC has a tendency to cause muscles to grip tightly. It isn't the Voltage that is so dangerous as it is the probability one can grip tightly onto a small wire and become unable to let go. A person in this situation can stand there and basically cook for several minutes. This is why they used to teach people to quickly find a stick, board, or other basically insulating object, to knock another person off of being electrocuted. A well-intentioned rescuer could grab a person gripped onto a 110 Volt wire and in turn grip that person causing both to stand there and fry. A 220 Volt AC power will usually have an opposite effect and cause a wild motion resulting in a person throwing themselves off the wire. Electricians are far more respectful (one should not be afraid!) of 110 Volts than 220 Volts.
It is current (power, amperage) that is more dangerous than Voltage. The available current in a standard 6 Volt car battery is roughly twice the current in a standard 12 Volt car battery. Because of this, a standard 6 Volt car battery can in an odd way kill a healthy human adult, whereas a standard 12 Volt car battery generally cannot (although in an unhealthy adult, it can possibly kill).
I, myself, have on several occasions touched, grabbed, and even held onto, more than two thousand Volts! However, under known, controlled circumstances and known low current Voltages. Grabbing a spark plug wire on a running engine probably (health condition DOES matter!) won't do any real harm. I have many times grabbed those simply on a dare. And I have been known to grab them to see if a model T coil is firing or not!
Short version long story, probably a malicious act. My dad touched a live 1300 Volt primary power line for about fifty homes (very high power/current!), and lived to tell about it. The violent jolt threw him back about eight feet, still breathing and okay, but unconscious. A few hours in the ER and he was sent home.
Yeah, electricity is funny stuff. RESPECT it!
It is current (power, amperage) that is more dangerous than Voltage. The available current in a standard 6 Volt car battery is roughly twice the current in a standard 12 Volt car battery. Because of this, a standard 6 Volt car battery can in an odd way kill a healthy human adult, whereas a standard 12 Volt car battery generally cannot (although in an unhealthy adult, it can possibly kill).
I, myself, have on several occasions touched, grabbed, and even held onto, more than two thousand Volts! However, under known, controlled circumstances and known low current Voltages. Grabbing a spark plug wire on a running engine probably (health condition DOES matter!) won't do any real harm. I have many times grabbed those simply on a dare. And I have been known to grab them to see if a model T coil is firing or not!
Short version long story, probably a malicious act. My dad touched a live 1300 Volt primary power line for about fifty homes (very high power/current!), and lived to tell about it. The violent jolt threw him back about eight feet, still breathing and okay, but unconscious. A few hours in the ER and he was sent home.
Yeah, electricity is funny stuff. RESPECT it!